\r\n\u003c/a>\r\n","topAd":"\u003cdiv style=\"display:none\">\r\n\u003ca href=\"http://m.yumqqxq.cn/c/8if5o85BMMc\" target=\"_blank\" rel=\"noopener noreferrer\">\r\n\t\u003cimg src=\"http://x0.ifengimg.com/ucms/2025_16/EC4188F2C122C80153370CD0C9D6719401C58B33_size141_w1000_h90.jpg\" alt=\"文物三候 | 谷雨至,百谷潤;谷雨至,萬物生\"/>\r\n\u003c/a>\u003c/div>","floatAd":[],"newsList":[],"logoAd":[],"infoAd":[],"chipObj":{"asideAd5":"160455","contentBottomAd":"160449","asideAd4":"160454","picNews":"195259","asideAd3":"160453","searchPath":"200-203-","hardAd":"160450","recommend":"195258","video":"195129","asideAd2":"160452","asideAd1":"160451","topAd":"160447","floatAd":"160459","newsList":"195128","logoAd":"160448","infoAd":"195125"},"hostname":"m.yumqqxq.cn","docData":{"type":"article","noffhFlag":false,"fhhAccountDetail":{"cateid":"陜西省教育廳","type":"source","catename":"陜西省教育廳","description":"","cateSource":"","backgroud":"http://p1.ifengimg.com/ifengimcp/pic/20160919/d236177a15798b010c4c_size104_w720_h186.png","api":"http://api.iclient.ifeng.com/api_wemedia_list?type=source&keyword=%E9%99%95%E8%A5%BF%E7%9C%81%E6%95%99%E8%82%B2%E5%8E%85","originalName":"","redirectTab":"article","newsTime":"2025-10-24 07:56:33","authorUrl":""},"logo":{"logo":"http://x0.ifengimg.com/ucms/2020_35/047893747872F2451CE6A94069E0035D20860647_w322_h54.png","title":"陜西"},"domain":"m.yumqqxq.cn","base62Id":"8ngqLsm9DpC","breadCrumbdata":[{"url":"/shanklist/200-/","title":"地方站"},{"url":"http://m.yumqqxq.cn/","title":"陜西"},{"url":"http://m.yumqqxq.cn/shanklist/200-203-216581-/","title":"全景"}],"searchPath":"200-203-216581-","title":"陜西省2026年普通高考11月1日開始報名","newsTime":"2025-10-24 07:56:33","wemediaEAccountId":"","source":"陜西省教育廳","sourceUrl":"https://mp.weixin.qq.com/s/OrDvqqCoxtfV_4RwMxSGNg","author":"","summary":"陜西省2026年普通高考11月1日開始報名","imagesInContent":[{"size":105,"width":1080,"url":"https://x0.ifengimg.com/ucms/2025_43/20BCA45EDF2D3312BFDB7CB2781A52BD37D15C9F_size105_w1080_h725.jpg","height":725},{"size":90,"width":1080,"url":"https://x0.ifengimg.com/ucms/2025_43/A5A5A0685DAD52088A35256BAAB348635951D700_size90_w1080_h624.jpg","height":624},{"size":75,"width":1080,"url":"https://x0.ifengimg.com/ucms/2025_43/B0DB965AD9ED360E4A0AD0E27CDFDA78CD6C2796_size75_w1080_h1528.jpg","height":1528},{"size":266,"width":1080,"url":"https://x0.ifengimg.com/ucms/2025_43/0F5994366E508AB9C5862B2C4BF75420703F8D0D_size266_w1080_h2290.jpg","height":2290}],"bdImg":"http://d.ifengimg.com/w121_h75_q90/x0.ifengimg.com/ucms/2025_43/20BCA45EDF2D3312BFDB7CB2781A52BD37D15C9F_size105_w1080_h725.jpg","pcUrl":"http://m.yumqqxq.cn/c/8ngqLsm9DpC","url":"http://m.yumqqxq.cn/c/8ngqLsm9DpC","commentUrl":"ucms_8ngqLsm9DpC","skey":"e2ba52","voteId":"ucms_8ngqLsm9DpC","isOriginal":"0","contentData":{"contentList":[{"data":"\u003cp>原標題:陜西省2026年普通高考11月1日開始報名\u003c/p>\u003cp>根據教育部及我省相關規定,現就2026年我省普通高等學校招生考試(以下簡稱“普通高考”)報名工作有關事項通知如下:\u003c/p>\u003cp>\u003cstrong>一\u003c/strong>\u003c/p>\u003cp>\u003cstrong>報名條件\u003c/strong>\u003c/p>\u003cp>(一)申請在陜報名參加普通高考(包括強基計劃、運動訓練、武術和民族傳統體育專業單獨招生、少年班等拔尖創新人才選拔項目、殘障單招、核類單招、綜合評價招生、高水平運動隊、高職院校分類考試等各類特殊類型招生)者,須同時符合下列條件:\u003c/p>\u003cp>1.遵守中華人民共和國憲法和法律;\u003c/p>\u003cp>2.身體狀況符合相關要求;\u003c/p>\u003cp>3.截至2026年8月31日,本人戶籍應在陜且滿3年;\u003c/p>\u003cp>4.截至高考當年,高級中等教育階段在陜連續學籍滿3年。即從第一學年開始,在我省高級中等教育學校注冊學籍并連續就讀滿3年,按規定完成學業并可獲得陜西省高級中等教育學校頒發的畢業證書。\u003c/p>\u003cp>(二)符合條件的下列人員,也可申請在陜報名參加普通高考。\u003c/p>\u003cp>\u003cstrong>1.本人及其父親或母親或法定監護人戶籍在陜,且本人初次戶籍登記在陜的普通高中同等學力人員,可申請在陜報名參加普通高考。普通高中同等學力認定按照《陜西省教育廳關于印發陜西省普通高中同等學力認定暫行辦法的通知》(陜教〔2023〕14號)執行。\u003c/strong>\u003c/p>\u003cp>2.本人初次戶籍登記在陜、本人及其父親或母親或法定監護人戶籍在陜,隨外出務工的父親或母親或法定監護人在外省就讀,不符合就讀省份高考報名條件,可申請在陜報名參加普通高考。\u003c/p>\u003cp>3.本人隨其父親或母親因軍轉安置、工作調動(指國家機關、事業單位、國有企業人事管理部門辦理的調動)正常遷轉戶籍至我省,并將高級中等教育學校學籍轉入我省,可不受戶籍、學籍年限限制。\u003c/p>\u003cp>4.外省來陜進城務工人員及其他非陜西戶籍在陜就業人員隨遷子女(以下簡稱“隨遷子女”)和戶籍自外省遷入我省不滿3年者,申請在陜報名參加高考,按照《陜西省教育廳等三部門關于印發做好外省來陜進城務工人員及其他非陜西戶籍在陜就業人員隨遷子女在陜參加普通高校招生考試實施細則的通知》(陜教規范〔2021〕3號)執行。\u003c/p>\u003cp>5.在我省定居并持有公安機關或國家移民管理局簽發的《中華人民共和國外國人永久居留身份證》的外國人、在我省定居并持有公安機關簽發的《中華人民共和國港澳居民居住證》《中華人民共和國臺灣居民居住證》的港澳臺籍人員,如符合學籍方面報名條件,可申請在陜報名參加高考。\u003c/p>\u003cp>6.我省非高中應屆畢業生,報考經教育部批準的少年班等拔尖創新人才選拔項目,須憑高校通知單辦理普通高考報名手續,考生不得參加其他高校招生錄取。\u003c/p>\u003cp>(三)下列人員不得在我省報名:\u003c/p>\u003cp>1.具有普通高等學歷教育資格的高校在校生,或已被普通高校錄取并保留入學資格的學生;\u003c/p>\u003cp>2.高級中等教育學校非應屆畢業的在校生;\u003c/p>\u003cp>3.在高級中等教育階段非應屆畢業年份以弄虛作假手段報名并違規參加普通高校招生考試(包括全國統考、省級統考和高校單獨組織的招生考試,以下簡稱高考)的應屆畢業生;\u003c/p>\u003cp>4.因違反國家教育考試規定,被給予暫停參加高考處理且在停考期內的人員;\u003c/p>\u003cp>5.因觸犯刑法受到刑事處罰、尚在處罰期內的。其中,未成年人按相關法律規定執行;\u003c/p>\u003cp>6.其他不符合我省報名條件的隨遷子女、戶籍自外省遷入我省者。\u003c/p>\u003cp>報名結束后,如發現考生有上述不符合報考條件的情況,由縣級招生考試機構按程序取消其在陜報考資格。\u003c/p>\u003cp>\u003cstrong>(四)不符合我省高考報名條件的隨遷子女、戶籍自外省遷入我省者,必須及時返回戶籍所在省份或戶籍流出省份報名參加高考,并按照原籍省份要求辦理相關手續。\u003c/strong>\u003c/p>\u003cp>\u003cstrong>(五)考生不得跨省重復報名,對教育部篩查發現的跨省重復報名考生,將取消其在陜報考資格,產生的一切后果由考生自負。\u003c/strong>\u003c/p>\u003cp>\u003cstrong>二\u003c/strong>\u003c/p>\u003cp>\u003cstrong>報名地點\u003c/strong>\u003c/p>\u003cp>\u003cstrong>我省高級中等教育學校應、往屆畢業生在學籍注冊(畢業)中學所在縣(區、市)報名,往屆畢業生也可在戶籍所在縣(區、市)報名。\u003c/strong>在陜就讀內地西藏班、新疆班學生在就讀學校所在縣(區、市)報名。拔尖創新人才選拔項目報考者和其他報考者在戶籍所在縣(區、市)報名。\u003c/p>\u003cp>\u003cstrong>三\u003c/strong>\u003c/p>\u003cp>\u003cstrong>報考資格審查\u003c/strong>\u003c/p>\u003cp>\u003cstrong>報考者須按照報名地要求,提供本人有關證明材料,接受報考資格審查。\u003c/strong>\u003c/p>\u003cp>報考資格審查工作由縣級招生考試機構負責,報考資格復查工作由縣級、市級招生考試機構共同負責。各地要在當地招委會(含承擔相應職責的機構,下同)領導下,按照“誰主管、誰負責”的原則,制定職責明確、嚴格規范、便捷高效的高考報考資格審查辦法。\u003c/p>\u003cp>報考資格審查的重點是初次戶籍登記不在我省的報考者的戶籍(或父母居住及參保繳費)、學籍和實際就讀情況。要按照教育部、公安部《關于做好綜合治理“高考移民”工作的通知》(教學〔2016〕2號)要求,堅決防范和打擊違法違規跨?。ㄊ?、區)獲取在陜高考資格的“高考移民”行為。要會同公安機關,對單獨進行戶口遷移、有組織集體戶口遷移等各類涉嫌“高考移民”的情況嚴格審核把關,對公安機關發現的通過辦理非正常戶籍遷移手續等違規落戶的報考者,一經查實立即取消其在陜報考資格。要會同有關學籍管理部門,利用“全國中小學生學籍信息管理系統”“全國中等職業學校學生信息管理系統”“全國技工院校學生學籍信息查詢系統”,嚴格審查初次戶籍登記不在我省的報考者在陜高級中等教育學校學籍取得方式和入學注冊手續,學籍注冊和實際就讀是否一致,學籍信息變更材料的完整性、真實性、準確性,確認學籍真實并符合規定,嚴禁以虛假信息建立學籍、空掛學籍、人籍分離者違規報考。\u003c/p>\u003cp>縣級招生考試機構匯總轄區內通過審查的初次戶籍登記不在我省考生情況,并報所屬市級招生考試機構備案。市級招生考試機構將轄區內初次戶籍登記不在我省考生登記造冊,請有關學籍管理部門、公安機關、人力資源和社會保障部門對考生學籍(實際就讀)、戶籍(父親或母親或法定監護人居?。┖蛥⒈@U費情況進行復核。對經查實確屬不符合報名條件的,堅決取消其在陜報名資格。\u003c/p>\u003cp>縣級招生考試機構將通過審查的初次戶籍登記不在我省考生,在其學籍所在(畢業)中學進行公示,公示信息應包括考生姓名、性別、注冊學籍時間、戶籍遷入我省時間、父母戶籍(居住)與參保繳費情況等,公示時間不得少于10個工作日,接受社會監督。\u003c/p>\u003cp>各地、各中學要將高考報名政策告知工作前置。在初三年級開學、中考報名、高一新生入學等時間節點,將我省高考報名條件、辦法等政策規定及時、準確地告知每一位在校中學生。對初次戶籍登記不在我省的學生,要采取逐人告知并要求其本人和家長簽署《政策知曉書》的辦法,確保高考報名政策宣傳無遺漏、無死角。\u003c/p>\u003cp>對因工作責任心不強、審核把關不嚴、監管不力,造成不符合條件者蒙混過關、違規獲取我省高考報考資格的,嚴肅追究直接責任人的責任,并對有關單位主管領導進行問責。對組織或參與“高考移民”活動以及為偽造戶籍、學籍檔案等行為提供便利的工作人員,按照《中國共產黨紀律處分條例》《中華人民共和國公職人員政務處分法》和《事業單位工作人員處分規定》等相關規定進行嚴肅處理,觸犯法律的移送司法機關依法處理。\u003c/p>\u003cp>\u003cstrong>四\u003c/strong>\u003c/p>\u003cp>\u003cstrong>網上報名及繳費\u003c/strong>\u003c/p>\u003cp>\u003cstrong>(一)身份信息及頭像采集\u003c/strong>\u003c/p>\u003cp>\u003cstrong>通過報考資格審查的考生,須在規定時間內,到縣級招生考試機構指定的地點采集居民身份證信息和本人正面免冠彩色頭像。\u003c/strong>\u003c/p>\u003cp>\u003cstrong>采集考生身份信息和頭像時,縣級招生考試機構和報名點須進行報考政策告知,要書面告知考生的內容包括:畢業類別、考試類型、語種、科類和普通高中學業水平選擇性考試選考科目等5項報名信息,一經確認不得修改;當地考生申請享受錄取照顧政策;殘疾考生申請享受合理便利的截止時間及申請方式;國家、地方、高校3個專項計劃,國家免費醫學生和農村訂單定向大專醫學生報考條件及資格審核辦法等。考生及其父親或母親或法定監護人須簽署《政策知曉書》,由縣級招生考試機構留存。\u003c/strong>\u003c/p>\u003cp>考生頭像采集要嚴格按照《普通高等學校招生圖像采集規范及信息標準》進行,務必確保頭像符合要求。要嚴格核查考生身份,采取切實有效措施,確?!叭?、證、照”合一,嚴密防范“高考移民”和借機代考者。對在采集頭像過程中弄虛作假的考生,將按照有關規定嚴肅處理,并追究相關考試工作人員的責任。\u003c/p>\u003cp>\u003cstrong>(二)網上報名及繳費\u003c/strong>\u003c/p>\u003cp>考生須于\u003cstrong>2025年11月1日9∶00至11月7日17∶00\u003c/strong>,憑縣級招生考試機構生成的報名條,登錄陜西省教育考試院門戶網站(網址:https://www.sneea.cn)或陜西招生考試信息網(網址:https://www.sneac.com),完成網上報名及繳費手續??忌M入網上報名系統后,查驗本人姓名、性別、身份證號等信息,認真閱讀《考場規則》《2026年高考考生誠信承諾書》《國家教育考試違規處理辦法》和《中華人民共和國刑法》有關條款,同意履行誠信承諾后,填報個人信息??忌顖笮畔⒈仨氄鎸崪蚀_,考生須對個人信息負責。任何人、任何單位不得代替考生填寫應由考生本人填寫的信息。\u003c/p>\u003cp>\u003cimg src=\"https://x0.ifengimg.com/ucms/2025_43/20BCA45EDF2D3312BFDB7CB2781A52BD37D15C9F_size105_w1080_h725.jpg\" alt=\"圖片\" />\u003c/p>\u003cp>\u003cstrong>陜西省教育考試院門戶網站\u003c/strong>\u003c/p>\u003cp>\u003cstrong>(網址:https://www.sneea.cn)\u003c/strong>\u003c/p>\u003cp>\u003cimg src=\"https://x0.ifengimg.com/ucms/2025_43/A5A5A0685DAD52088A35256BAAB348635951D700_size90_w1080_h624.jpg\" alt=\"圖片\" />\u003c/p>\u003cp>\u003cstrong>陜西招生考試信息網\u003c/strong>\u003c/p>\u003cp>\u003cstrong>(網址:https://www.sneac.com)\u003c/strong>\u003c/p>\u003cp>考試類型分為普通高考和我省普通高校職業教育單獨招生(職教單招)。普通高中畢業生和普通高中同等學力者,只能報名參加普通高考,不能參加職教單招。3年制普通中專、職業高中、技工學校畢業生只能在普通高考和職教單招中選擇一項報名,不得兼報。學制不滿3年的普通中專、職業高中、技工學校畢業生,不能報名參加普通高考,只能參加職教單招。\u003c/p>\u003cp>我省普通高考實行“3+1+2”模式,考試科目為3門普通高等學校招生全國統一考試科目和3門普通高中學業水平選擇性考試科目(含1門首選科目和2門再選科目)。全國統考科目為語文、數學、外語(英語、俄語、日語、德語、法語、西班牙語任選1門)。選擇性考試科目由考生從歷史和物理2門首選科目中任選1門,從思想政治、地理、化學、生物學4門再選科目中任選2門。考生合格性考試科目成績合格方可參加其對應科目的選擇性考試。\u003c/p>\u003cp>根據招生類別(普通類、藝術類、體育類)以及考生選擇的選擇性考試首選科目,設置普通類(歷史)、普通類(物理)、藝術類(歷史)、藝術類(物理)、體育類(歷史)、體育類(物理)6個科類。\u003cstrong>藝術類(歷史)、藝術類(物理)、體育類(歷史)、體育類(物理)考生在本科提前批次和高職(??疲┨崆芭沃荒芴顖笙鄳祁愔驹?,不能填報其他科類志愿。在其他批次,藝術類(歷史)、體育類(歷史)考生可以填報普通類(歷史)志愿,藝術類(物理)、體育類(物理)考生可以填報普通類(物理)志愿。\u003c/strong>\u003c/p>\u003cp>按照《陜西省發展和改革委員會 陜西省財政廳關于我省普通高校招生考試收費有關事項的通知》(陜發改價格〔2024〕1807號)文件要求,普通高校招生考試費按考試科目收取,\u003cstrong>收費標準為每生每科27.5元。\u003c/strong>報名考試費通過網上銀行或微信支付繳納。\u003c/p>\u003cp>\u003cstrong>(三)核對確認\u003c/strong>\u003c/p>\u003cp>網上信息填報結束后,縣級招生考試機構打印《考生報名信息校驗單》。\u003cstrong>11月14日17∶00前,考生及其父親或母親或法定監護人須核對《考生報名信息校驗單》上的信息,并簽字確認。\u003c/strong>縣級招生考試機構和報名點應采取多種方式,提醒考生仔細核對本人報名信息。\u003c/p>\u003cp>考生確認信息后,縣級招生考試機構、報名點要對考生政治面貌、畢業類別、考生類別等涉及考生報考資格的關鍵信息進行核查。\u003c/p>\u003cp>\u003cstrong>五\u003c/strong>\u003c/p>\u003cp>\u003cstrong>殘疾考生合理便利申請\u003c/strong>\u003c/p>\u003cp>殘疾考生須于\u003cstrong>2025年11月1日至7日\u003c/strong>,持本人第二代及以上《中華人民共和國殘疾人證》,向報名地縣級招生考試機構提出提供合理便利正式書面申請,\u003cstrong>逾期不再受理。\u003c/strong>縣級招生考試機構要將殘疾考生的殘疾證號等信息錄入網上報名系統,并組織專家組對殘疾考生進行現場確認完成綜合評估,并于2026年3月15日前將書面評估報告報省教育考試院。\u003c/p>\u003cp>\u003cstrong>六\u003c/strong>\u003c/p>\u003cp>\u003cstrong>照顧政策和各類特殊類型資格審查\u003c/strong>\u003c/p>\u003cp>享受錄取照顧政策的各類特殊考生,要交驗相關原始證件,同時填寫《陜西省高考享受照顧政策考生申請表》,并接受主管部門審查。其中,僅屬于少數民族不同時具備其他照顧資格的考生無需填寫此表,其少數民族資格由縣級招生考試機構采集考生身份證信息后審查確認。市級招生考試機構要將除少數民族考生外的特殊考生分類造冊,報送省教育考試院,由省教育考試院復核后在陜西省教育考試院門戶網站和陜西招生考試信息網公示。\u003c/p>\u003cp>市級、縣級招生考試機構要參照《陜西省教育考試院 陜西省招生委員會辦公室關于做好2025年重點高校在陜招生專項計劃工作的通知》(陜試普招〔2024〕14號)規定,嚴格審查國家、地方、高校3個專項計劃的考生報考資格,并于2025年12月16日前,為通過資格審查的考生在網上報名系統中加注相應標記。往年被3個專項計劃錄取后放棄入學資格或主動退學的考生,不再具有3個專項計劃報考資格。\u003c/p>\u003cp>各地要將所有對考生資格有特殊要求的招生類型資格審查結果在考生所在中學和當地進行公開公示,接受廣大考生和社會監督,公示內容及時限等嚴格執行教育部信息公開公示工作規定。\u003c/p>\u003cp>對在資格審查中偽造、變造、篡改、假冒戶籍和學籍等提供虛假個人信息及證明材料的考生,均認定為在國家教育考試中作弊,將取消其當年高考報名、考試和錄取資格,并視情節輕重給予暫停參加各類國家教育考試1至3年的處理。\u003c/p>\u003cp>\u003cstrong>七\u003c/strong>\u003c/p>\u003cp>\u003cstrong>準考證和考場編排\u003c/strong>\u003c/p>\u003cp>2025年11月21日前,完成考生準考證號編排工作。\u003cstrong>11月25日后\u003c/strong>,藝術類、體育類考生可登錄陜西省教育考試院門戶網站或陜西招生考試信息網下載《藝術類專業課考試報考證》或《體育類專業課考試報考證》。\u003c/p>\u003cp>2026年4月底前編排考場。高考前已經被高校錄取的所有考生不得再參加高考。省教育考試院將已錄取考生名單整理分發各地,不再制發已錄取考生的準考證。\u003c/p>\u003cp>\u003cstrong>八\u003c/strong>\u003c/p>\u003cp>\u003cstrong>思想政治品德考核\u003c/strong>\u003c/p>\u003cp>2025年11月17日前,對考生進行思想政治品德考核。思想政治品德考核主要是考核考生本人的現實表現。考生所在學校或單位負責對其政治態度、思想品德作出全面鑒定,并對其真實性負責。對受過刑事處罰、治安管理處罰或其他違法違紀處理的考生,要提供所犯錯誤的事實、處理意見和本人對錯誤的認識及改正錯誤的現實表現等翔實材料,并對其真實性負責。\u003c/p>\u003cp>在校生的思想政治品德考核由所在學校指定專人輸入網上報名系統,非在校生由其工作單位(無工作單位的由鄉鎮、街道辦事處)作出鑒定??h級考試機構要指定專人將非在校生和在戶籍地報名考生的思想政治品德鑒定內容輸入網上報名系統。考核表原件留存備查。\u003c/p>\u003cp>思想政治品德考核鑒定是考生電子檔案的重要組成部分,縣級考試機構、中學及其他鑒定單位要精心組織,周密安排,采取專人負責、據實填寫、嚴格審核等有效措施,確保不出差錯。因工作失誤導致思想政治品德考核鑒定內容影響考生錄取的,將追究相關人員責任。\u003c/p>\u003cp>考生有下列情形之一且未能提供對錯誤的認識及改正錯誤的現實表現等證明材料的,認定為思想政治品德考核不合格:\u003c/p>\u003cp>(一)有反對憲法所確定的基本原則的言行或參加邪教組織,情節嚴重的;\u003c/p>\u003cp>(二)觸犯刑法、治安管理處罰法,受到刑事處罰或治安管理處罰且情節嚴重、性質惡劣,尚在處罰期內的。\u003c/p>\u003cp>\u003cstrong>九\u003c/strong>\u003c/p>\u003cp>\u003cstrong>體檢\u003c/strong>\u003c/p>\u003cp>\u003cstrong>2026年2月底前\u003c/strong>,所有考生均須接受身體健康狀況檢查,并如實填寫本人的既往病史。考生體檢按照《教育部 衛生部 中國殘疾人聯合會關于印發<普通高等學校招生體檢工作指導意見>的通知》(教學〔2003〕3號)和《教育部辦公廳 衛生部辦公廳關于普通高等學校招生學生入學身體檢查取消乙肝項目檢測有關問題的通知》(教學廳〔2010〕2號)等有關規定實施。\u003c/p>\u003cp>我省高考實行“無紙化”體檢,須在指定的二級甲等以上醫院或相應的醫療單位進行,主檢醫師應由主治醫師(含)以上職稱、責任心強的醫生擔任。體檢結論由副主任醫師(含)以上職稱的醫生作出。呈現在體檢表上的信息和數據要規范、準確。檢查結果和體檢結論必須有醫師簽名。非指定的醫療機構為考生作出的體檢結論無效。\u003c/p>\u003cp>縣級招生考試機構應將體檢結論完整、準確反饋給考生本人,\u003cstrong>考生須認真核對本人體檢結論,確認無誤后須簽字確認。\u003c/strong>考生隱瞞“既往病史”或在參檢過程中弄虛作假,由此而導致影響本人錄取或新生入學注冊的,其責任由考生自負。不參加體檢者,視其為主動放棄本年度高考錄取資格??忌w檢結果應于2026年3月底前上傳。\u003c/p>\u003cp>市級招生委員會要指定一所較好的市級醫院作為高考體檢爭議市級仲裁醫院。對體檢結論提出異議的考生,縣級招生考試機構先安排在原體檢醫院進行復檢。對原體檢醫院無法確診、或考生對復檢仍持有爭議的問題,市級招生考試機構統一安排時間組織有關考生到市級仲裁醫院進行復檢。對于市級仲裁醫院仍無法解決的問題,市級招生考試機構匯總后于2026年4月15日前報送省教育考試院安排終檢。陜西省人民醫院為我省高考體檢的終檢醫院,負責對縣、市級體檢和復檢醫院無法確診的問題作出最終裁定。\u003c/p>\u003cp>高考體檢工作“誰主管、誰負責”“誰檢查、誰負責”。因錯檢、漏檢、結論錯誤而影響考生錄取的責任由相關體檢工作人員及體檢醫院承擔。在體檢工作中弄虛作假,偽造、變造《體檢表》的體檢工作人員,由當地招委會按照《國家教育考試違規處理辦法》(教育部令第33號)嚴肅處理。\u003c/p>\u003cp>\u003cstrong>十\u003c/strong>\u003c/p>\u003cp>\u003cstrong>報名信息管理\u003c/strong>\u003c/p>\u003cp>各地、各報名點要嚴格執行《陜西省考試招生信息管理工作實施細則》(陜試綜〔2016〕23號)相關要求,采取切實有效措施,保證所下載的考生報名信息不被泄露,特別是考生的身份證號、聯系方式、通訊地址等涉及考生隱私的信息不被泄露。所下載的考生報名信息只能用于考試招生工作,不得將考生信息交予任何組織或個人,不得將考生信息交予中介機構開展違規招生活動,不得以任何理由在校際間交換考生信息,堅決杜絕以任何形式利用考生信息進行牟利??忌救藢ψ约旱膱竺畔⒁獓烂鼙9?,無論有意或不慎將信息泄露給他人,由此產生與考生意愿相悖的后果,責任自負。\u003c/p>\u003cp>考試招生信息實行省、市、縣、報名學校分級管理。按照“誰主管、誰負責”原則,各級招生考試機構和報名學校要明確崗位責任,確保信息管理責任落實、信息處理及使用規范高效、信息交接及存儲安全可靠。因管理不善導致信息泄露,由相關責任單位負責處理;產生嚴重后果的,嚴肅追究有關領導和工作人員的責任。\u003c/p>\u003cp>教育部及我省如有新的規定,按照新的規定執行。\u003c/p>\u003cp>附件:\u003c/p>\u003cp>1.高考報名學籍證明及思想政治品德考核表(表樣)\u003c/p>\u003cp>2.普通高等學校招生圖像采集規范及信息標準\u003c/p>\u003cp>陜西省教育考試院\u003c/p>\u003cp>2025年10月20日\u003c/p>\u003cp>\u003cimg src=\"https://x0.ifengimg.com/ucms/2025_43/B0DB965AD9ED360E4A0AD0E27CDFDA78CD6C2796_size75_w1080_h1528.jpg\" alt=\"圖片\" />\u003c/p>\u003cp>\u003cimg src=\"https://x0.ifengimg.com/ucms/2025_43/0F5994366E508AB9C5862B2C4BF75420703F8D0D_size266_w1080_h2290.jpg\" alt=\"圖片\" />\u003c/p>","type":"text"}],"currentPage":0,"pageSize":1},"editorName":"張鳳","faceUrl":"","vestAccountDetail":{},"subscribe":{"cateid":"陜西省教育廳","type":"source","catename":"陜西省教育廳","description":"","cateSource":"","backgroud":"http://p1.ifengimg.com/ifengimcp/pic/20160919/d236177a15798b010c4c_size104_w720_h186.png","api":"http://api.iclient.ifeng.com/api_wemedia_list?type=source&keyword=%E9%99%95%E8%A5%BF%E7%9C%81%E6%95%99%E8%82%B2%E5%8E%85","originalName":"","redirectTab":"article","newsTime":"2025-10-24 07:56:33","authorUrl":""}},"keywords":"考生,戶籍,學籍,資格,科目,機構,信息,藝術類,思想政治,教育部","hasCopyRight":false,"sourceReason":"公開信息","isHubeiLocal":false,"interact":{"isCloseShare":false,"isCloseLike":false,"isOpenCandle":false,"isOpenpray":false},"__nd__":"ne883dbn.ifeng.com","__cd__":"c01049em.ifeng.com"};
var adKeys = [];
var __apiReport = (Math.random() > 0.99);
var __apiReportMaxCount = 50;
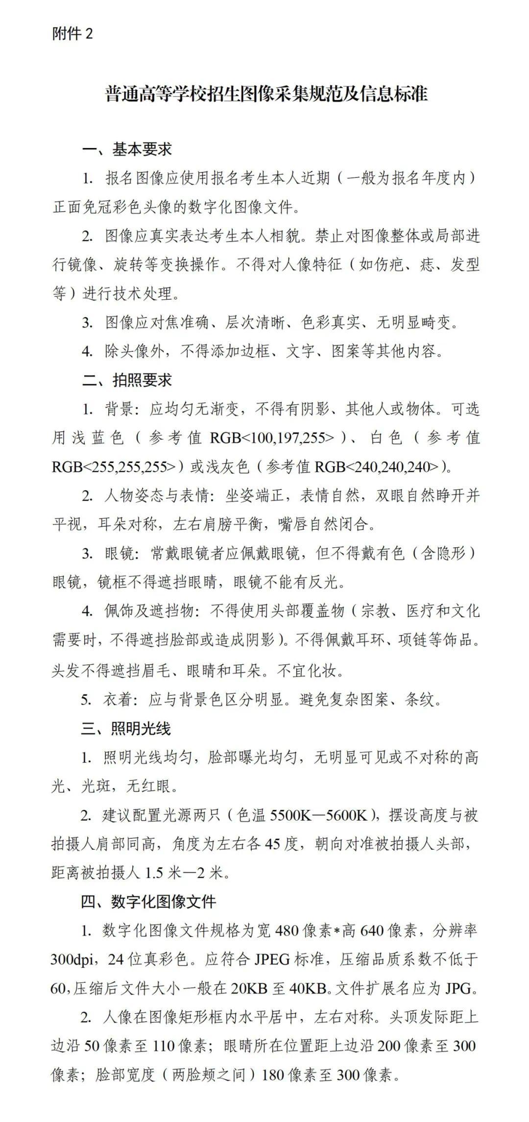
for (var i = 0,len = adKeys.length; i 原標題:陜西省2026年普通高考11月1日開始報名 根據教育部及我省相關規定,現就2026年我省普通高等學校招生考試(以下簡稱“普通高考”)報名工作有關事項通知如下: 一 報名條件 (一)申請在陜報名參加普通高考(包括強基計劃、運動訓練、武術和民族傳統體育專業單獨招生、少年班等拔尖創新人才選拔項目、殘障單招、核類單招、綜合評價招生、高水平運動隊、高職院校分類考試等各類特殊類型招生)者,須同時符合下列條件: 1.遵守中華人民共和國憲法和法律; 2.身體狀況符合相關要求; 3.截至2026年8月31日,本人戶籍應在陜且滿3年; 4.截至高考當年,高級中等教育階段在陜連續學籍滿3年。即從第一學年開始,在我省高級中等教育學校注冊學籍并連續就讀滿3年,按規定完成學業并可獲得陜西省高級中等教育學校頒發的畢業證書。 (二)符合條件的下列人員,也可申請在陜報名參加普通高考。 1.本人及其父親或母親或法定監護人戶籍在陜,且本人初次戶籍登記在陜的普通高中同等學力人員,可申請在陜報名參加普通高考。普通高中同等學力認定按照《陜西省教育廳關于印發陜西省普通高中同等學力認定暫行辦法的通知》(陜教〔2023〕14號)執行。 2.本人初次戶籍登記在陜、本人及其父親或母親或法定監護人戶籍在陜,隨外出務工的父親或母親或法定監護人在外省就讀,不符合就讀省份高考報名條件,可申請在陜報名參加普通高考。 3.本人隨其父親或母親因軍轉安置、工作調動(指國家機關、事業單位、國有企業人事管理部門辦理的調動)正常遷轉戶籍至我省,并將高級中等教育學校學籍轉入我省,可不受戶籍、學籍年限限制。 4.外省來陜進城務工人員及其他非陜西戶籍在陜就業人員隨遷子女(以下簡稱“隨遷子女”)和戶籍自外省遷入我省不滿3年者,申請在陜報名參加高考,按照《陜西省教育廳等三部門關于印發做好外省來陜進城務工人員及其他非陜西戶籍在陜就業人員隨遷子女在陜參加普通高校招生考試實施細則的通知》(陜教規范〔2021〕3號)執行。 5.在我省定居并持有公安機關或國家移民管理局簽發的《中華人民共和國外國人永久居留身份證》的外國人、在我省定居并持有公安機關簽發的《中華人民共和國港澳居民居住證》《中華人民共和國臺灣居民居住證》的港澳臺籍人員,如符合學籍方面報名條件,可申請在陜報名參加高考。 6.我省非高中應屆畢業生,報考經教育部批準的少年班等拔尖創新人才選拔項目,須憑高校通知單辦理普通高考報名手續,考生不得參加其他高校招生錄取。 (三)下列人員不得在我省報名: 1.具有普通高等學歷教育資格的高校在校生,或已被普通高校錄取并保留入學資格的學生; 2.高級中等教育學校非應屆畢業的在校生; 3.在高級中等教育階段非應屆畢業年份以弄虛作假手段報名并違規參加普通高校招生考試(包括全國統考、省級統考和高校單獨組織的招生考試,以下簡稱高考)的應屆畢業生; 4.因違反國家教育考試規定,被給予暫停參加高考處理且在停考期內的人員; 5.因觸犯刑法受到刑事處罰、尚在處罰期內的。其中,未成年人按相關法律規定執行; 6.其他不符合我省報名條件的隨遷子女、戶籍自外省遷入我省者。 報名結束后,如發現考生有上述不符合報考條件的情況,由縣級招生考試機構按程序取消其在陜報考資格。 (四)不符合我省高考報名條件的隨遷子女、戶籍自外省遷入我省者,必須及時返回戶籍所在省份或戶籍流出省份報名參加高考,并按照原籍省份要求辦理相關手續。 (五)考生不得跨省重復報名,對教育部篩查發現的跨省重復報名考生,將取消其在陜報考資格,產生的一切后果由考生自負。 二 報名地點 我省高級中等教育學校應、往屆畢業生在學籍注冊(畢業)中學所在縣(區、市)報名,往屆畢業生也可在戶籍所在縣(區、市)報名。在陜就讀內地西藏班、新疆班學生在就讀學校所在縣(區、市)報名。拔尖創新人才選拔項目報考者和其他報考者在戶籍所在縣(區、市)報名。 三 報考資格審查 報考者須按照報名地要求,提供本人有關證明材料,接受報考資格審查。 報考資格審查工作由縣級招生考試機構負責,報考資格復查工作由縣級、市級招生考試機構共同負責。各地要在當地招委會(含承擔相應職責的機構,下同)領導下,按照“誰主管、誰負責”的原則,制定職責明確、嚴格規范、便捷高效的高考報考資格審查辦法。 報考資格審查的重點是初次戶籍登記不在我省的報考者的戶籍(或父母居住及參保繳費)、學籍和實際就讀情況。要按照教育部、公安部《關于做好綜合治理“高考移民”工作的通知》(教學〔2016〕2號)要求,堅決防范和打擊違法違規跨?。ㄊ小^)獲取在陜高考資格的“高考移民”行為。要會同公安機關,對單獨進行戶口遷移、有組織集體戶口遷移等各類涉嫌“高考移民”的情況嚴格審核把關,對公安機關發現的通過辦理非正常戶籍遷移手續等違規落戶的報考者,一經查實立即取消其在陜報考資格。要會同有關學籍管理部門,利用“全國中小學生學籍信息管理系統”“全國中等職業學校學生信息管理系統”“全國技工院校學生學籍信息查詢系統”,嚴格審查初次戶籍登記不在我省的報考者在陜高級中等教育學校學籍取得方式和入學注冊手續,學籍注冊和實際就讀是否一致,學籍信息變更材料的完整性、真實性、準確性,確認學籍真實并符合規定,嚴禁以虛假信息建立學籍、空掛學籍、人籍分離者違規報考。 縣級招生考試機構匯總轄區內通過審查的初次戶籍登記不在我省考生情況,并報所屬市級招生考試機構備案。市級招生考試機構將轄區內初次戶籍登記不在我省考生登記造冊,請有關學籍管理部門、公安機關、人力資源和社會保障部門對考生學籍(實際就讀)、戶籍(父親或母親或法定監護人居住)和參保繳費情況進行復核。對經查實確屬不符合報名條件的,堅決取消其在陜報名資格。 縣級招生考試機構將通過審查的初次戶籍登記不在我省考生,在其學籍所在(畢業)中學進行公示,公示信息應包括考生姓名、性別、注冊學籍時間、戶籍遷入我省時間、父母戶籍(居?。┡c參保繳費情況等,公示時間不得少于10個工作日,接受社會監督。 各地、各中學要將高考報名政策告知工作前置。在初三年級開學、中考報名、高一新生入學等時間節點,將我省高考報名條件、辦法等政策規定及時、準確地告知每一位在校中學生。對初次戶籍登記不在我省的學生,要采取逐人告知并要求其本人和家長簽署《政策知曉書》的辦法,確保高考報名政策宣傳無遺漏、無死角。 對因工作責任心不強、審核把關不嚴、監管不力,造成不符合條件者蒙混過關、違規獲取我省高考報考資格的,嚴肅追究直接責任人的責任,并對有關單位主管領導進行問責。對組織或參與“高考移民”活動以及為偽造戶籍、學籍檔案等行為提供便利的工作人員,按照《中國共產黨紀律處分條例》《中華人民共和國公職人員政務處分法》和《事業單位工作人員處分規定》等相關規定進行嚴肅處理,觸犯法律的移送司法機關依法處理。 四 網上報名及繳費 (一)身份信息及頭像采集 通過報考資格審查的考生,須在規定時間內,到縣級招生考試機構指定的地點采集居民身份證信息和本人正面免冠彩色頭像。 采集考生身份信息和頭像時,縣級招生考試機構和報名點須進行報考政策告知,要書面告知考生的內容包括:畢業類別、考試類型、語種、科類和普通高中學業水平選擇性考試選考科目等5項報名信息,一經確認不得修改;當地考生申請享受錄取照顧政策;殘疾考生申請享受合理便利的截止時間及申請方式;國家、地方、高校3個專項計劃,國家免費醫學生和農村訂單定向大專醫學生報考條件及資格審核辦法等。考生及其父親或母親或法定監護人須簽署《政策知曉書》,由縣級招生考試機構留存。 考生頭像采集要嚴格按照《普通高等學校招生圖像采集規范及信息標準》進行,務必確保頭像符合要求。要嚴格核查考生身份,采取切實有效措施,確?!叭?、證、照”合一,嚴密防范“高考移民”和借機代考者。對在采集頭像過程中弄虛作假的考生,將按照有關規定嚴肅處理,并追究相關考試工作人員的責任。 (二)網上報名及繳費 考生須于2025年11月1日9∶00至11月7日17∶00,憑縣級招生考試機構生成的報名條,登錄陜西省教育考試院門戶網站(網址:https://www.sneea.cn)或陜西招生考試信息網(網址:https://www.sneac.com),完成網上報名及繳費手續??忌M入網上報名系統后,查驗本人姓名、性別、身份證號等信息,認真閱讀《考場規則》《2026年高考考生誠信承諾書》《國家教育考試違規處理辦法》和《中華人民共和國刑法》有關條款,同意履行誠信承諾后,填報個人信息。考生所填報信息必須真實準確,考生須對個人信息負責。任何人、任何單位不得代替考生填寫應由考生本人填寫的信息。 陜西省教育考試院門戶網站 (網址:https://www.sneea.cn) 陜西招生考試信息網 (網址:https://www.sneac.com) 考試類型分為普通高考和我省普通高校職業教育單獨招生(職教單招)。普通高中畢業生和普通高中同等學力者,只能報名參加普通高考,不能參加職教單招。3年制普通中專、職業高中、技工學校畢業生只能在普通高考和職教單招中選擇一項報名,不得兼報。學制不滿3年的普通中專、職業高中、技工學校畢業生,不能報名參加普通高考,只能參加職教單招。 我省普通高考實行“3+1+2”模式,考試科目為3門普通高等學校招生全國統一考試科目和3門普通高中學業水平選擇性考試科目(含1門首選科目和2門再選科目)。全國統考科目為語文、數學、外語(英語、俄語、日語、德語、法語、西班牙語任選1門)。選擇性考試科目由考生從歷史和物理2門首選科目中任選1門,從思想政治、地理、化學、生物學4門再選科目中任選2門??忌细裥钥荚嚳颇砍煽兒细穹娇蓞⒓悠鋵颇康倪x擇性考試。 根據招生類別(普通類、藝術類、體育類)以及考生選擇的選擇性考試首選科目,設置普通類(歷史)、普通類(物理)、藝術類(歷史)、藝術類(物理)、體育類(歷史)、體育類(物理)6個科類。藝術類(歷史)、藝術類(物理)、體育類(歷史)、體育類(物理)考生在本科提前批次和高職(??疲┨崆芭沃荒芴顖笙鄳祁愔驹福荒芴顖笃渌祁愔驹?。在其他批次,藝術類(歷史)、體育類(歷史)考生可以填報普通類(歷史)志愿,藝術類(物理)、體育類(物理)考生可以填報普通類(物理)志愿。 按照《陜西省發展和改革委員會 陜西省財政廳關于我省普通高校招生考試收費有關事項的通知》(陜發改價格〔2024〕1807號)文件要求,普通高校招生考試費按考試科目收取,收費標準為每生每科27.5元。報名考試費通過網上銀行或微信支付繳納。 (三)核對確認 網上信息填報結束后,縣級招生考試機構打印《考生報名信息校驗單》。11月14日17∶00前,考生及其父親或母親或法定監護人須核對《考生報名信息校驗單》上的信息,并簽字確認。縣級招生考試機構和報名點應采取多種方式,提醒考生仔細核對本人報名信息。 考生確認信息后,縣級招生考試機構、報名點要對考生政治面貌、畢業類別、考生類別等涉及考生報考資格的關鍵信息進行核查。 五 殘疾考生合理便利申請 殘疾考生須于2025年11月1日至7日,持本人第二代及以上《中華人民共和國殘疾人證》,向報名地縣級招生考試機構提出提供合理便利正式書面申請,逾期不再受理。縣級招生考試機構要將殘疾考生的殘疾證號等信息錄入網上報名系統,并組織專家組對殘疾考生進行現場確認完成綜合評估,并于2026年3月15日前將書面評估報告報省教育考試院。 六 照顧政策和各類特殊類型資格審查 享受錄取照顧政策的各類特殊考生,要交驗相關原始證件,同時填寫《陜西省高考享受照顧政策考生申請表》,并接受主管部門審查。其中,僅屬于少數民族不同時具備其他照顧資格的考生無需填寫此表,其少數民族資格由縣級招生考試機構采集考生身份證信息后審查確認。市級招生考試機構要將除少數民族考生外的特殊考生分類造冊,報送省教育考試院,由省教育考試院復核后在陜西省教育考試院門戶網站和陜西招生考試信息網公示。 市級、縣級招生考試機構要參照《陜西省教育考試院 陜西省招生委員會辦公室關于做好2025年重點高校在陜招生專項計劃工作的通知》(陜試普招〔2024〕14號)規定,嚴格審查國家、地方、高校3個專項計劃的考生報考資格,并于2025年12月16日前,為通過資格審查的考生在網上報名系統中加注相應標記。往年被3個專項計劃錄取后放棄入學資格或主動退學的考生,不再具有3個專項計劃報考資格。 各地要將所有對考生資格有特殊要求的招生類型資格審查結果在考生所在中學和當地進行公開公示,接受廣大考生和社會監督,公示內容及時限等嚴格執行教育部信息公開公示工作規定。 對在資格審查中偽造、變造、篡改、假冒戶籍和學籍等提供虛假個人信息及證明材料的考生,均認定為在國家教育考試中作弊,將取消其當年高考報名、考試和錄取資格,并視情節輕重給予暫停參加各類國家教育考試1至3年的處理。 七 準考證和考場編排 2025年11月21日前,完成考生準考證號編排工作。11月25日后,藝術類、體育類考生可登錄陜西省教育考試院門戶網站或陜西招生考試信息網下載《藝術類專業課考試報考證》或《體育類專業課考試報考證》。 2026年4月底前編排考場。高考前已經被高校錄取的所有考生不得再參加高考。省教育考試院將已錄取考生名單整理分發各地,不再制發已錄取考生的準考證。 八 思想政治品德考核 2025年11月17日前,對考生進行思想政治品德考核。思想政治品德考核主要是考核考生本人的現實表現。考生所在學?;騿挝回撠煂ζ湔螒B度、思想品德作出全面鑒定,并對其真實性負責。對受過刑事處罰、治安管理處罰或其他違法違紀處理的考生,要提供所犯錯誤的事實、處理意見和本人對錯誤的認識及改正錯誤的現實表現等翔實材料,并對其真實性負責。 在校生的思想政治品德考核由所在學校指定專人輸入網上報名系統,非在校生由其工作單位(無工作單位的由鄉鎮、街道辦事處)作出鑒定??h級考試機構要指定專人將非在校生和在戶籍地報名考生的思想政治品德鑒定內容輸入網上報名系統。考核表原件留存備查。 思想政治品德考核鑒定是考生電子檔案的重要組成部分,縣級考試機構、中學及其他鑒定單位要精心組織,周密安排,采取專人負責、據實填寫、嚴格審核等有效措施,確保不出差錯。因工作失誤導致思想政治品德考核鑒定內容影響考生錄取的,將追究相關人員責任。 考生有下列情形之一且未能提供對錯誤的認識及改正錯誤的現實表現等證明材料的,認定為思想政治品德考核不合格: (一)有反對憲法所確定的基本原則的言行或參加邪教組織,情節嚴重的; (二)觸犯刑法、治安管理處罰法,受到刑事處罰或治安管理處罰且情節嚴重、性質惡劣,尚在處罰期內的。 九 體檢 2026年2月底前,所有考生均須接受身體健康狀況檢查,并如實填寫本人的既往病史。考生體檢按照《教育部 衛生部 中國殘疾人聯合會關于印發<普通高等學校招生體檢工作指導意見>的通知》(教學〔2003〕3號)和《教育部辦公廳 衛生部辦公廳關于普通高等學校招生學生入學身體檢查取消乙肝項目檢測有關問題的通知》(教學廳〔2010〕2號)等有關規定實施。 我省高考實行“無紙化”體檢,須在指定的二級甲等以上醫院或相應的醫療單位進行,主檢醫師應由主治醫師(含)以上職稱、責任心強的醫生擔任。體檢結論由副主任醫師(含)以上職稱的醫生作出。呈現在體檢表上的信息和數據要規范、準確。檢查結果和體檢結論必須有醫師簽名。非指定的醫療機構為考生作出的體檢結論無效。 縣級招生考試機構應將體檢結論完整、準確反饋給考生本人,考生須認真核對本人體檢結論,確認無誤后須簽字確認。考生隱瞞“既往病史”或在參檢過程中弄虛作假,由此而導致影響本人錄取或新生入學注冊的,其責任由考生自負。不參加體檢者,視其為主動放棄本年度高考錄取資格??忌w檢結果應于2026年3月底前上傳。 市級招生委員會要指定一所較好的市級醫院作為高考體檢爭議市級仲裁醫院。對體檢結論提出異議的考生,縣級招生考試機構先安排在原體檢醫院進行復檢。對原體檢醫院無法確診、或考生對復檢仍持有爭議的問題,市級招生考試機構統一安排時間組織有關考生到市級仲裁醫院進行復檢。對于市級仲裁醫院仍無法解決的問題,市級招生考試機構匯總后于2026年4月15日前報送省教育考試院安排終檢。陜西省人民醫院為我省高考體檢的終檢醫院,負責對縣、市級體檢和復檢醫院無法確診的問題作出最終裁定。 高考體檢工作“誰主管、誰負責”“誰檢查、誰負責”。因錯檢、漏檢、結論錯誤而影響考生錄取的責任由相關體檢工作人員及體檢醫院承擔。在體檢工作中弄虛作假,偽造、變造《體檢表》的體檢工作人員,由當地招委會按照《國家教育考試違規處理辦法》(教育部令第33號)嚴肅處理。 十 報名信息管理 各地、各報名點要嚴格執行《陜西省考試招生信息管理工作實施細則》(陜試綜〔2016〕23號)相關要求,采取切實有效措施,保證所下載的考生報名信息不被泄露,特別是考生的身份證號、聯系方式、通訊地址等涉及考生隱私的信息不被泄露。所下載的考生報名信息只能用于考試招生工作,不得將考生信息交予任何組織或個人,不得將考生信息交予中介機構開展違規招生活動,不得以任何理由在校際間交換考生信息,堅決杜絕以任何形式利用考生信息進行牟利。考生本人對自己的報名信息要嚴密保管,無論有意或不慎將信息泄露給他人,由此產生與考生意愿相悖的后果,責任自負。 考試招生信息實行省、市、縣、報名學校分級管理。按照“誰主管、誰負責”原則,各級招生考試機構和報名學校要明確崗位責任,確保信息管理責任落實、信息處理及使用規范高效、信息交接及存儲安全可靠。因管理不善導致信息泄露,由相關責任單位負責處理;產生嚴重后果的,嚴肅追究有關領導和工作人員的責任。 教育部及我省如有新的規定,按照新的規定執行。 附件: 1.高考報名學籍證明及思想政治品德考核表(表樣) 2.普通高等學校招生圖像采集規范及信息標準 陜西省教育考試院 2025年10月20日
陜西省2026年普通高考11月1日開始報名



