\r\n\u003c/a>\r\n","topAd":"\u003cdiv style=\"display:none\">\r\n\u003ca href=\"http://m.yumqqxq.cn/c/8if5o85BMMc\" target=\"_blank\" rel=\"noopener noreferrer\">\r\n\t\u003cimg src=\"http://x0.ifengimg.com/ucms/2025_16/EC4188F2C122C80153370CD0C9D6719401C58B33_size141_w1000_h90.jpg\" alt=\"文物三候 | 谷雨至,百谷潤;谷雨至,萬物生\"/>\r\n\u003c/a>\u003c/div>","floatAd":[],"newsList":[],"logoAd":[],"infoAd":[],"chipObj":{"asideAd5":"160455","contentBottomAd":"160449","asideAd4":"160454","picNews":"195259","asideAd3":"160453","searchPath":"200-203-","hardAd":"160450","recommend":"195258","video":"195129","asideAd2":"160452","asideAd1":"160451","topAd":"160447","floatAd":"160459","newsList":"195128","logoAd":"160448","infoAd":"195125"},"hostname":"m.yumqqxq.cn","docData":{"type":"article","noffhFlag":false,"fhhAccountDetail":{"cateid":"陜西發布","type":"source","catename":"陜西發布","description":"","cateSource":"","backgroud":"http://p1.ifengimg.com/ifengimcp/pic/20160919/d236177a15798b010c4c_size104_w720_h186.png","api":"http://api.iclient.ifeng.com/api_wemedia_list?type=source&keyword=%E9%99%95%E8%A5%BF%E5%8F%91%E5%B8%83","originalName":"","redirectTab":"article","newsTime":"2025-10-26 08:25:21","authorUrl":""},"logo":{"logo":"http://x0.ifengimg.com/ucms/2020_35/047893747872F2451CE6A94069E0035D20860647_w322_h54.png","title":"陜西"},"domain":"m.yumqqxq.cn","base62Id":"8nkEOcKkCLY","breadCrumbdata":[{"url":"/shanklist/200-/","title":"地方站"},{"url":"http://m.yumqqxq.cn/","title":"陜西"},{"url":"http://m.yumqqxq.cn/shanklist/200-203-216594-/","title":"資訊"}],"searchPath":"200-203-216594-","title":"國家級名單公布!大華紡織廠等上榜","newsTime":"2025-10-26 08:25:21","wemediaEAccountId":"","source":"陜西發布","sourceUrl":"","author":"","summary":"國家級名單公布!大華紡織廠等上榜","imagesInContent":[{"size":119,"width":1080,"url":"https://x0.ifengimg.com/ucms/2025_44/3286A1AE1F41D424030192278C1619E21B87BBD1_size119_w1080_h429.png","height":429},{"size":175,"width":1080,"url":"https://x0.ifengimg.com/ucms/2025_44/A37B309FB7CAD6CA228E262B8C5C5A94CCAE79A9_size175_w1080_h720.jpg","height":720},{"size":81,"width":1080,"url":"https://x0.ifengimg.com/ucms/2025_44/CCF3D1694BAFB39F586BF181799D7962B649FAC1_size81_w1080_h608.jpg","height":608},{"size":72,"width":955,"url":"https://x0.ifengimg.com/ucms/2025_44/5076B5550CCE45E610CBBBB1C08B63B0EFF353E6_size72_w955_h558.jpg","height":558},{"size":117,"width":955,"url":"https://x0.ifengimg.com/ucms/2025_44/751CE49C273C6C89714FC8534E36A1FBAC3110A7_size117_w955_h588.jpg","height":588},{"size":88,"width":955,"url":"https://x0.ifengimg.com/ucms/2025_44/E50736E5D456DF2F058E78B4CECCDEEF485E7FD2_size88_w955_h576.jpg","height":576},{"size":99,"width":956,"url":"https://x0.ifengimg.com/ucms/2025_44/A66C35CD68581A50950490AEDACFCB324DD91A0D_size99_w956_h580.jpg","height":580},{"size":97,"width":953,"url":"https://x0.ifengimg.com/ucms/2025_44/56A68FA4D1C5994594EA3DD09E0813EDBBFCDCDD_size97_w953_h515.jpg","height":515},{"size":85,"width":956,"url":"https://x0.ifengimg.com/ucms/2025_44/F996ADA0BABB377752441EA0F937C0930241042B_size85_w956_h561.jpg","height":561},{"size":111,"width":956,"url":"https://x0.ifengimg.com/ucms/2025_44/EC9146918B29979DC53B8B77DDE6B68B6D026842_size111_w956_h573.jpg","height":573},{"size":107,"width":956,"url":"https://x0.ifengimg.com/ucms/2025_44/47BBAD210743C4366E3F16175E15292B69A32933_size107_w956_h585.jpg","height":585},{"size":106,"width":953,"url":"https://x0.ifengimg.com/ucms/2025_44/08739F98627D0303B2637D2B8D0B619A45D4F111_size106_w953_h573.jpg","height":573},{"size":273,"width":965,"url":"https://x0.ifengimg.com/ucms/2025_44/44FB40363F20E3B14B88ECBBF963DC9D504E2155_size273_w965_h572.png","height":572},{"size":168,"width":965,"url":"https://x0.ifengimg.com/ucms/2025_44/D8BC25606B3D4598CD8E8AF1F6EE6D54FF05F574_size168_w965_h368.png","height":368}],"bdImg":"http://d.ifengimg.com/w121_h75_q90/x0.ifengimg.com/ucms/2025_44/3286A1AE1F41D424030192278C1619E21B87BBD1_size119_w1080_h429.png","pcUrl":"http://m.yumqqxq.cn/c/8nkEOcKkCLY","url":"http://m.yumqqxq.cn/c/8nkEOcKkCLY","commentUrl":"ucms_8nkEOcKkCLY","skey":"887d35","voteId":"ucms_8nkEOcKkCLY","isOriginal":"0","contentData":{"contentList":[{"data":"\u003cp>原標題:國家級名單公布!大華紡織廠等上榜\u003c/p>\u003cp>近日\u003c/p>\u003cp>工業和信息化部發布\u003c/p>\u003cp>\u003cstrong>工業和信息化部關于公布第七批國家工業遺產及通過復核的第三批國家工業遺產名單的通知\u003c/strong>\u003c/p>\u003cp>\u003cimg alt=\"圖片\" src=\"https://x0.ifengimg.com/ucms/2025_44/3286A1AE1F41D424030192278C1619E21B87BBD1_size119_w1080_h429.png\" />\u003c/p>\u003cp>其中\u003c/p>\u003cp>\u003cstrong>陜西有2個上榜\u003c/strong>\u003c/p>\u003cp>\u003cstrong>分別是長安大華紡織廠\u003c/strong>\u003c/p>\u003cp>\u003cstrong>和航天七一〇七廠黃牛埔舊址\u003c/strong>\u003c/p>\u003cp>另外,通過復核的\u003c/p>\u003cp>第三批國家工業遺產名單中\u003c/p>\u003cp>陜西有3個上榜\u003c/p>\u003cp>詳情內容如下\u003c/p>\u003cp>↓↓↓\u003c/p>\u003cp>\u003cstrong>工業和信息化部關于公布第七批國家工業遺產及通過復核的第三批國家工業遺產名單的通知\u003c/strong>\u003c/p>\u003cp>工信部政法函〔2025〕273號\u003c/p>\u003cp>各省、自治區、直轄市及新疆生產建設兵團工業和信息化主管部門,有關中央企業:\u003c/p>\u003cp>為貫徹落實習近平總書記關于文化遺產保護傳承的重要論述,加強工業遺產保護利用,根據《國家工業遺產管理辦法》(工信部政法〔2023〕24號)和《工業和信息化部辦公廳關于組織開展第七批國家工業遺產認定申報和第三批復核工作的通知》(工信廳政法函〔2025〕72號),經項目單位自愿申報、省級工業和信息化主管部門與中央企業初審推薦、形式審查、專家評審、現場核查及社會公示等程序,我部確定了第七批國家工業遺產和通過復核的第三批國家工業遺產名單,現予以公布。\u003c/p>\u003cp>請各地工業和信息化主管部門、有關中央企業加強工業遺產整體性系統性保護,加大資源保障,強化監督管理;積極推動工業遺產活化利用,探索“工業遺產+”科普教育、旅游休閑、產業重塑等新模式新業態;加大宣傳推廣力度,深入挖掘、系統展示工業遺產的價值內涵,營造全社會關心關注工業遺產的濃厚氛圍。\u003c/p>\u003cp>《工業和信息化部關于公布第三批國家工業遺產名單的通告》(工信部產業函〔2019〕403號)同時作廢。\u003c/p>\u003cp>附件:\u003c/p>\u003cp>1.第七批國家工業遺產名單\u003c/p>\u003cp>2.通過復核的第三批國家工業遺產名單\u003c/p>\u003cp>工業和信息化部\u003c/p>\u003cp>2025年10月17日\u003c/p>\u003cp>一起來了解\u003c/p>\u003cp>陜西上榜的2個國家工業遺產\u003c/p>\u003cp>↓↓↓\u003c/p>\u003cp>\u003cstrong>長安大華紡織廠\u003c/strong>\u003c/p>\u003cp>\u003cstrong>始建于1935年的長安大華紡織廠,是西安乃至西北地區建立最早、規模最大的民族紡織企業,對西北紡織工業的奠基和發展具有里程碑式的意義\u003c/strong>。長安大華紡織廠的誕生與抗日救亡的時代洪流緊密相連。\u003c/p>\u003cp>\u003cimg alt=\"圖片\" src=\"https://x0.ifengimg.com/ucms/2025_44/A37B309FB7CAD6CA228E262B8C5C5A94CCAE79A9_size175_w1080_h720.jpg\" />\u003c/p>\u003cp>1934年,在楊虎城、邵力子的大力支持下,石家莊大興紡織股份有限公司出資在西安北關外籌建大興紡織股份有限公司第二廠(簡稱“大興二廠”),廠址選定在西安火車站附近地勢平坦、交通便利的郭家圪臺。1936年2月工廠正式投入運營。不久后改組設立大華紡織股份有限公司,正式更名為“長安大華紡織廠”。\u003c/p>\u003cp>至1938年底,大華紗廠已頗具規模,擁有紗機45664錠、線機1120錠、布機820臺,工人增至3000人左右,成為支援前線的“紡織糧倉”。\u003c/p>\u003cp>也正因此,大華紗廠成了日軍飛機的重點轟炸目標。即便如此,大華紗廠仍在炮火中堅守,一方面加緊修復,另一方面部分疏散遷建至四川廣元。盡管三度遭襲損失慘重,但每月向前線供應3萬匹棉布的生產任務從未間斷,為支援抗戰作出了重大貢獻。\u003c/p>\u003cp>1938年春,中共西安市工委職工委派委員到大華紗廠,在工人中秘密發展黨員,建立組織。在中國共產黨的領導下,大華紗廠的工人積極投身于抗日救亡運動、罷工運動、復工運動和護廠斗爭,為民族獨立和工人權益進行了不屈不撓的抗爭,成為抗日救亡的紅色陣地。\u003c/p>\u003cp>\u003cstrong>航天七一〇七廠黃牛埔舊址\u003c/strong>\u003c/p>\u003cp>\u003cstrong>七一〇七廠黃牛埔舊址是國家原“第一慣性器件廠”三線建設期間的工業基地,作為首批籌建的三線企業,承擔了國家重點型號產品慣性器件的研制生產任務\u003c/strong>。\u003c/p>\u003cp>黃牛埔舊址重點區域包括生產工業區、生活福利區和戰略防空洞三大區域,舊址集中體現了老一輩航天人“不在山溝吃閑飯,要為航天作貢獻”的奉獻精神,是航天三線精神的真實見證。\u003c/p>\u003cp>\u003cimg alt=\"圖片\" src=\"https://x0.ifengimg.com/ucms/2025_44/CCF3D1694BAFB39F586BF181799D7962B649FAC1_size81_w1080_h608.jpg\" />\u003c/p>\u003cp>為大力弘揚航天精神,培養高素質人才隊伍,加快實現企業高質量發展,2022年七一〇七廠建成并開放航天精神教育基地。該基地占地594平方米,分為艱辛起步、崢嶸歲月、創先爭優、繼往開來四個部分。每個部分以老一輩人自力更生、艱苦創業的感人故事為支撐,用470余張照片、100余件實物等,全面反映了七一〇七廠從黃牛埔時期“艱苦奮斗、勇于拼搏、爭強創優、獻身航天”的企業精神,到西寶路時期“迎難而上、敢闖敢試、爭先創優、航天報國”的企業精神,再到現在正在孕育和形成的“自立自強、開放創新、勇于拼搏、獻身國防”的新時期企業精神。\u003c/p>\u003cp>\u003cimg alt=\"圖片\" src=\"https://x0.ifengimg.com/ucms/2025_44/5076B5550CCE45E610CBBBB1C08B63B0EFF353E6_size72_w955_h558.jpg\" />\u003c/p>\u003cp>\u003cimg alt=\"圖片\" src=\"https://x0.ifengimg.com/ucms/2025_44/751CE49C273C6C89714FC8534E36A1FBAC3110A7_size117_w955_h588.jpg\" />\u003c/p>\u003cp>\u003cimg alt=\"圖片\" src=\"https://x0.ifengimg.com/ucms/2025_44/E50736E5D456DF2F058E78B4CECCDEEF485E7FD2_size88_w955_h576.jpg\" />\u003c/p>\u003cp>\u003cimg alt=\"圖片\" src=\"https://x0.ifengimg.com/ucms/2025_44/A66C35CD68581A50950490AEDACFCB324DD91A0D_size99_w956_h580.jpg\" />\u003c/p>\u003cp>\u003cimg alt=\"圖片\" src=\"https://x0.ifengimg.com/ucms/2025_44/56A68FA4D1C5994594EA3DD09E0813EDBBFCDCDD_size97_w953_h515.jpg\" />\u003c/p>\u003cp>\u003cimg alt=\"圖片\" src=\"https://x0.ifengimg.com/ucms/2025_44/F996ADA0BABB377752441EA0F937C0930241042B_size85_w956_h561.jpg\" />\u003c/p>\u003cp>\u003cimg alt=\"圖片\" src=\"https://x0.ifengimg.com/ucms/2025_44/EC9146918B29979DC53B8B77DDE6B68B6D026842_size111_w956_h573.jpg\" />\u003c/p>\u003cp>\u003cimg alt=\"圖片\" src=\"https://x0.ifengimg.com/ucms/2025_44/47BBAD210743C4366E3F16175E15292B69A32933_size107_w956_h585.jpg\" />\u003c/p>\u003cp>\u003cimg alt=\"圖片\" src=\"https://x0.ifengimg.com/ucms/2025_44/08739F98627D0303B2637D2B8D0B619A45D4F111_size106_w953_h573.jpg\" />\u003c/p>\u003cp>\u003cimg alt=\"圖片\" src=\"https://x0.ifengimg.com/ucms/2025_44/44FB40363F20E3B14B88ECBBF963DC9D504E2155_size273_w965_h572.png\" />\u003c/p>\u003cp>\u003cimg alt=\"圖片\" src=\"https://x0.ifengimg.com/ucms/2025_44/D8BC25606B3D4598CD8E8AF1F6EE6D54FF05F574_size168_w965_h368.png\" />\u003c/p>","type":"text"}],"currentPage":0,"pageSize":1},"editorName":"滿政達","faceUrl":"","vestAccountDetail":{},"subscribe":{"cateid":"陜西發布","type":"source","catename":"陜西發布","description":"","cateSource":"","backgroud":"http://p1.ifengimg.com/ifengimcp/pic/20160919/d236177a15798b010c4c_size104_w720_h186.png","api":"http://api.iclient.ifeng.com/api_wemedia_list?type=source&keyword=%E9%99%95%E8%A5%BF%E5%8F%91%E5%B8%83","originalName":"","redirectTab":"article","newsTime":"2025-10-26 08:25:21","authorUrl":""}},"safeLevel":1,"keywords":"工業,遺產,航天,名單,國家,大華紗廠,中央企業,紡織廠,紡織,工信部","hasCopyRight":false,"sourceReason":"公開信息","isHubeiLocal":false,"interact":{"isCloseShare":false,"isCloseLike":false,"isOpenCandle":false,"isOpenpray":false},"__nd__":"ne883dbn.ifeng.com","__cd__":"c01049em.ifeng.com"};
var adKeys = [];
var __apiReport = (Math.random() > 0.99);
var __apiReportMaxCount = 50;
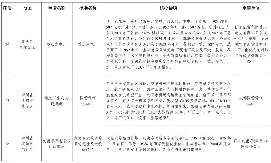
for (var i = 0,len = adKeys.length; i 原標題:國家級名單公布!大華紡織廠等上榜 近日 工業和信息化部發布 工業和信息化部關于公布第七批國家工業遺產及通過復核的第三批國家工業遺產名單的通知 其中 陜西有2個上榜 分別是長安大華紡織廠 和航天七一〇七廠黃牛埔舊址 另外,通過復核的 第三批國家工業遺產名單中 陜西有3個上榜 詳情內容如下 ↓↓↓ 工業和信息化部關于公布第七批國家工業遺產及通過復核的第三批國家工業遺產名單的通知 工信部政法函〔2025〕273號 各省、自治區、直轄市及新疆生產建設兵團工業和信息化主管部門,有關中央企業: 為貫徹落實習近平總書記關于文化遺產保護傳承的重要論述,加強工業遺產保護利用,根據《國家工業遺產管理辦法》(工信部政法〔2023〕24號)和《工業和信息化部辦公廳關于組織開展第七批國家工業遺產認定申報和第三批復核工作的通知》(工信廳政法函〔2025〕72號),經項目單位自愿申報、省級工業和信息化主管部門與中央企業初審推薦、形式審查、專家評審、現場核查及社會公示等程序,我部確定了第七批國家工業遺產和通過復核的第三批國家工業遺產名單,現予以公布。 請各地工業和信息化主管部門、有關中央企業加強工業遺產整體性系統性保護,加大資源保障,強化監督管理;積極推動工業遺產活化利用,探索“工業遺產+”科普教育、旅游休閑、產業重塑等新模式新業態;加大宣傳推廣力度,深入挖掘、系統展示工業遺產的價值內涵,營造全社會關心關注工業遺產的濃厚氛圍。 《工業和信息化部關于公布第三批國家工業遺產名單的通告》(工信部產業函〔2019〕403號)同時作廢。 附件: 1.第七批國家工業遺產名單 2.通過復核的第三批國家工業遺產名單 工業和信息化部 2025年10月17日 一起來了解 陜西上榜的2個國家工業遺產 ↓↓↓ 長安大華紡織廠 始建于1935年的長安大華紡織廠,是西安乃至西北地區建立最早、規模最大的民族紡織企業,對西北紡織工業的奠基和發展具有里程碑式的意義。長安大華紡織廠的誕生與抗日救亡的時代洪流緊密相連。 1934年,在楊虎城、邵力子的大力支持下,石家莊大興紡織股份有限公司出資在西安北關外籌建大興紡織股份有限公司第二廠(簡稱“大興二廠”),廠址選定在西安火車站附近地勢平坦、交通便利的郭家圪臺。1936年2月工廠正式投入運營。不久后改組設立大華紡織股份有限公司,正式更名為“長安大華紡織廠”。 至1938年底,大華紗廠已頗具規模,擁有紗機45664錠、線機1120錠、布機820臺,工人增至3000人左右,成為支援前線的“紡織糧倉”。 也正因此,大華紗廠成了日軍飛機的重點轟炸目標。即便如此,大華紗廠仍在炮火中堅守,一方面加緊修復,另一方面部分疏散遷建至四川廣元。盡管三度遭襲損失慘重,但每月向前線供應3萬匹棉布的生產任務從未間斷,為支援抗戰作出了重大貢獻。 1938年春,中共西安市工委職工委派委員到大華紗廠,在工人中秘密發展黨員,建立組織。在中國共產黨的領導下,大華紗廠的工人積極投身于抗日救亡運動、罷工運動、復工運動和護廠斗爭,為民族獨立和工人權益進行了不屈不撓的抗爭,成為抗日救亡的紅色陣地。 航天七一〇七廠黃牛埔舊址 七一〇七廠黃牛埔舊址是國家原“第一慣性器件廠”三線建設期間的工業基地,作為首批籌建的三線企業,承擔了國家重點型號產品慣性器件的研制生產任務。 黃牛埔舊址重點區域包括生產工業區、生活福利區和戰略防空洞三大區域,舊址集中體現了老一輩航天人“不在山溝吃閑飯,要為航天作貢獻”的奉獻精神,是航天三線精神的真實見證。 為大力弘揚航天精神,培養高素質人才隊伍,加快實現企業高質量發展,2022年七一〇七廠建成并開放航天精神教育基地。該基地占地594平方米,分為艱辛起步、崢嶸歲月、創先爭優、繼往開來四個部分。每個部分以老一輩人自力更生、艱苦創業的感人故事為支撐,用470余張照片、100余件實物等,全面反映了七一〇七廠從黃牛埔時期“艱苦奮斗、勇于拼搏、爭強創優、獻身航天”的企業精神,到西寶路時期“迎難而上、敢闖敢試、爭先創優、航天報國”的企業精神,再到現在正在孕育和形成的“自立自強、開放創新、勇于拼搏、獻身國防”的新時期企業精神。
國家級名單公布!大華紡織廠等上榜













